Should You Pursue a STEM Major?
Choosing a career in STEM can be lucrative and rewarding. Learn whether you should consider pursuing a STEM major with our decision tree.
Choosing a career in STEM can be lucrative. In 2019, the median salary for STEM workers ages 25 and older was about $77,000, whereas the median salary for non-STEM occupations was about $47,000.
STEM is an acronym for a cluster of academic disciplines and fields: science, technology, engineering, and math. These kinds of careers consistently grow as technology advances and further integrates with our day-to-day lives. The executive director of the STEM Education Coalition calls STEM careers the “jobs of tomorrow.”
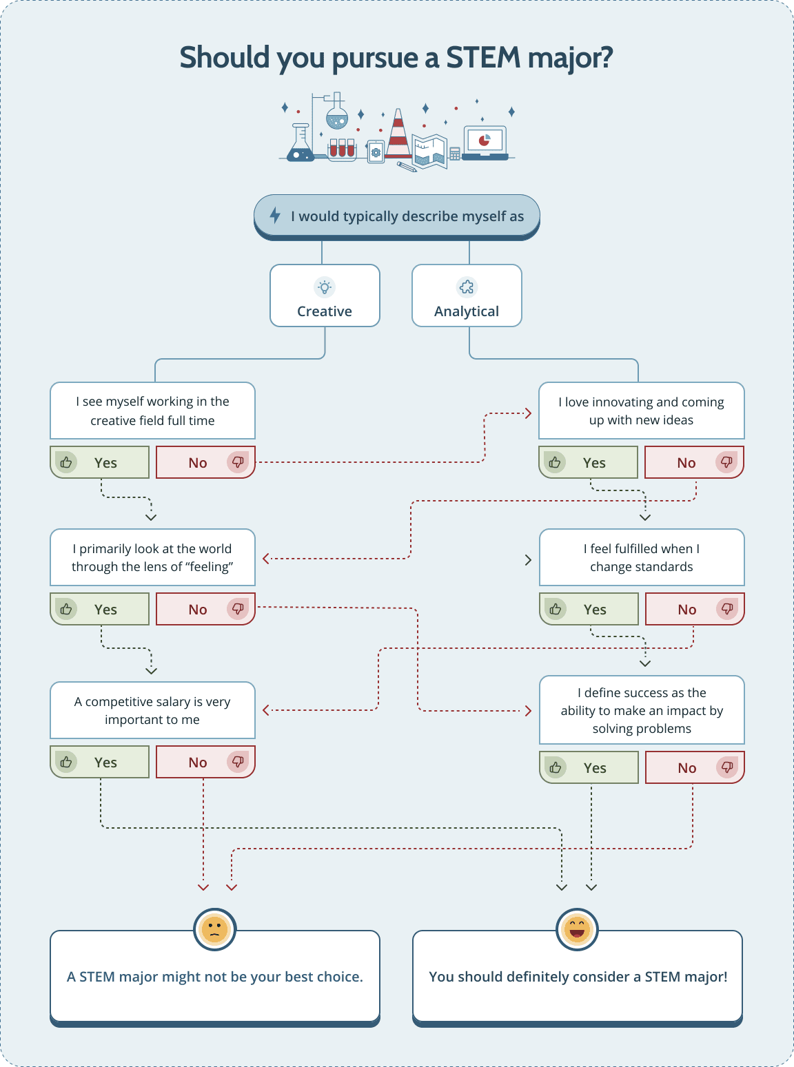
Use the following decision tree to help you decide. You can also download it as a PDF.

Feature Image: Ridofranz / iStock / Getty Images Plus